10月16日起,2026年全国硕士研究生招生考试正式报名开始。2026年我校全日制硕士研究生招生覆盖区域国别学1个一级学科以及翻译、教育2个专业学位类别,有报考意向的考生,请在规定时间内按要求填写网上报名信息并进行网上确认。
报名时间:10月16日至27日
(9:00-22:00)
报名网址:中国研究生招生信息网
(https://yz.chsi.com.cn)
一、学校概况
永利娱城app(招生代码:14275)是浙江省唯一一所具有硕士学位授予权的外语类公办普通高等院校,坐落于浙江杭州。学校前身为创建于1955年的浙江教育学院,2010年经国家教育部批准改制并更名。
学校学科专业特色鲜明,办学综合实力较强,逐步形成以区域国别学为引领、以外国语言文学为基础、以教育学、工商管理学、中国语言文学、应用经济学等为支撑的学科体系。2026年我校全日制硕士研究生招生覆盖区域国别学1个一级学科以及翻译、教育2个专业学位类别。
当前,全校上下正以开拓创新、追求卓越的精神风貌,全面贯彻落实省委省政府关于“外语名校”建设的要求以及与北京大学合作支持浙外建设的部署,以学科建设为龙头,全面提升浙外能力,奋进国际知名以服务新型国际关系为特色的外语名校建设新征程,为我省以“两个先行”打造“重要窗口”、谱写中国式现代化浙江篇章中作出新的更大贡献!
二、招生类型与计划
2026年学校拟招收全日制硕士研究生57名,学制为3年。招生专业及人数计划详见《永利娱城app2026年硕士研究生招生专业目录》。各专业最终招生人数将根据2026年国家正式下达的招生计划数以及学生报考情况作相应增减调整,拟招收的推免生人数以最后推免服务系统确认的录取人数为准。
(永利娱城app2026年硕士研究生招生目录)
三、报考条件
(一)报名参加全国硕士研究生招生考试的人员,须符合下列条件:
1. 中华人民共和国公民。
2. 拥护中国共产党的领导,遵纪守法,品德良好。
3. 身体健康状况符合国家和招生单位规定的体检要求。
4. 考生学业水平必须符合下列条件之一:
(1)国家承认学历的应届本科毕业生(含普通高校、成人高校、普通高校举办的成人高等学历教育等应届本科毕业生)及自学考试和网络教育届时可毕业本科生;
(2)具有国家承认的本科毕业学历的人员;
(3)获得国家承认的高职(专科)毕业学历后满2年及以上人员(毕业后到录取当年入学前,下同)或国家承认学历的本科结业生,符合我校根据培养目标对考生提出的具体学业要求的,按本科毕业同等学力身份报考;
(4)已获硕士、博士研究生学历或学位的人员。在校研究生须在报名前征得所在培养单位同意方可报考。复试通过,须从所在培养单位退学后,方可获得我校拟录取资格。
(二)报考教育专业学位中的教育管理(代码为045101)的,须符合下列条件:
1. 符合上述第(一)点中第1、2、3项要求。
2. 本科毕业后有3年以上工作经验;或获得国家承认的高职(专科)毕业学历或本科结业后,符合我校根据培养目标对考生提出的具体学业要求的,达到本科毕业同等学力并有5年以上工作经验;或获得硕士、博士研究生学历或学位后有2年以上工作经验。
四、报名
报名包括网上报名和网上确认两个阶段。所有考生均须参加网上报名和网上确认,签署《考生诚信考试承诺书》并遵守相关约定,认真核对并确认本人报名信息,根据核验工作要求提交补充材料,逾期不得补办。
(一)网上报名
1. 网上报名时间网上报名时间为2025年10月16日至10月27日(网上预报名时间为2025年10月10日至10月13日,相关工作安排由各省级教育招生考试机构确定并公布),每日9:00—22:00。
考生应在规定时间登录“中国研究生招生信息网”(网址:https://yz.chsi.com.cn)参加报名,按要求如实填写并提供真实材料。
2. 报考点选择
应届本科毕业生原则上应选择就读学校所在地省级教育招生考试机构指定的报考点,其中成人高校应届本科毕业生也可选择教学点所在地省级教育招生考试机构指定的报考点;其他考生应选择工作所在地或户籍所在地省级教育招生考试机构指定的报考点。考生应按照相关省级教育招生考试机构关于报考点的选择要求和报考点报名公告正确选择报考点。
3. 网上报名填写报考信息时注意事项:
(1)考生报名时只能填报一个招生单位的一个专业;
(2)考生应按要求如实填写学习情况和提供真实材料;
(3)考生要如实填写本人所受奖惩情况,特别是在参加普通和成人高等学校招生考试、全国硕士研究生招生考试、高等教育自学考试等国家教育考试过程中因违纪、作弊所受处罚情况。对弄虚作假者,将按照《国家教育考试违规处理办法》《普通高等学校招生违规行为处理暂行办法》严肃处理;
(4)报名期间将对考生学历(学籍)信息进行网上校验,考生可上网查看学历(学籍)校验结果。考生可在报名前或报名期间自行登录“中国高等教育学生信息网”(网址:https://www.chsi.com.cn)查询本人学历(学籍)信息。
未能通过学历(学籍)网上校验的考生,应及时到学籍学历权威认证机构进行认证,并在复试前将认证报告交至我校招生学院完成核验;
(5)符合规定条件并申请享受初试加分政策的考生,须在网上报名时按要求填报相关信息。未按规定申报的或审核(含复审)未通过的,不享受相应照顾或加分政策;
(6)符合免初试资格的考生,应在教育部规定的全国统考报名时间内登录“全国推荐免试攻读研究生(免初试、转段)信息公开暨管理服务系统”(网址:https://yz.chsi.com.cn/tm)报名,逾期不得补报。我校将对审核通过的考生组织复试,复试合格者予以拟录取。已被招生单位接收的推免生,不得再报名参加当年硕士研究生统一考试,否则取消其推免录取资格;
(7)考生应当认真了解并严格按照报考条件及相关政策要求填报志愿并选择报考点。因不符合报考条件及相关政策要求,造成后续不能网上确认、考试(含初试和复试)或录取的,后果由考生本人承担;
(8)考生网上报名成功后,应通过定期查阅省级教育招生考试机构、报考点、我校研究生招生官方网站等方式,主动了解网上确认、考试安排及注意事项等,积极配合完成相关工作;
(9)考生应当按规定缴纳报考费。
(二)网上确认
1. 网上确认时间由各省级教育招生考试机构根据教育部有关工作安排和本地区报考组织情况自行确定和公布,具体确认工作由相关报考点组织实施。
2. 考生应积极配合报考点做好网上确认工作,根据核验工作要求提交有关补充材料。
3. 所有考生均应当对本人网上报名信息进行认真核对并确认。报名信息经考生确认后一律不作修改,因考生网报信息填写错误、填报虚假信息而造成不能考试(含初试、复试)或录取的,后果由考生本人承担。
4. 考生应当按报考点规定配合采集本人图像等相关电子信息。
(三)报考资格审查
所有报考我校考生须仔细阅读我校当年招生简章及招生专业目录,详细了解各专业的报考条件、考试科目、学制、备注等信息。我校组织专人对考生报考信息和网上确认材料进行全面、认真审核,确定考生的考试资格。考生填报的报名信息与报考条件不符的,不准予考试、录取,随时发现、随时处理。发现有考生伪造、变造证件时,将立即向公安机关报案。
在复试前将对考生的有效身份证件、学历学位证书、学历(学籍)核验结果、学生证等报名材料原件及考生资格进行严格审查,对不符合规定者,不予复试。
未通过网上学历(学籍)校验的考生,我校要求考生在复试前提供权威机构出具的认证证明。
对弄虚作假者,不论何时,一经查实,即按有关规定取消报考资格、复试资格、录取资格、入学资格或学籍。
五、考试
(一)初试
1.打印准考证:考生应当在考前十天左右(具体时间以研招网通知为准),凭网报用户名和密码登录研招网自行下载打印《准考证》。《准考证》使用A4幅面白纸打印,正、反两面在使用期间不得涂改或书写。考生凭下载打印的《准考证》及有效居民身份证参加初试和复试。
2.初试时间
12月20日8:30—11:30 思想政治理论或管理类综合能力;
12月20日14:00—17:00 外国语;
12月21日8:30—11:30 业务课(一)或专业基础综合;
12月21日14:00开始 业务课(二)。
初试方式均为笔试,考试时间以北京时间为准,每科考试时间一般为3小时。详细考试时间、考试科目及有关要求等请见《准考证》、考点和我校的公告。
3.考试大纲及命题
全国统一命题科目的命题工作由教育部教育考试院统一组织,考试大纲由教育部教育考试院统一编制或教育部指定相关机构组织编制;自命题科目的命题工作由我校组织,自命题科目考试大纲详见我校《2026年硕士研究生招生考试自命题科目考试大纲》。
(二)复试及调剂
复试由我校组织安排,采取差额形式,进入复试的考生人数一般不少于各学科专业已公布招生计划的120%。合格生源比例不足的,按实际合格生源数组织复试。具体办法详见学校发布的《2026年硕士研究生招生复试录取工作办法》。
对以同等学力身份报考并参加复试的考生,在复试中须加试至少两门与报考专业相关的本科主干课程。加试方式为笔试,加试科目不同于初试科目,加试不合格者不予录取。
复试科目和同等学力加试科目详见我校2026年硕士研究生招生专业目录。
调剂工作的具体要求和程序由我校按教育部相关政策确定并公布。届时,考生可通过教育部“全国硕士生招生复试调剂服务系统”(网址:https://yz.chsi.com.cn/yztj)填报调剂志愿。
六、体检
考生体检工作在拟录取后组织进行。根据《中华人民共和国残疾人教育条例》和《教育部办公厅 卫生部办公厅关于普通高等学校招生学生入学身体检查取消乙肝项目检测有关问题的通知》(教学厅〔2010〕2号)等文件规定,参照《教育部 卫生部 中国残疾人联合会关于印发〈普通高等学校招生体检工作指导意见〉的通知》(教学〔2003〕3号)要求,结合招生专业实际情况进行。
体检不合格者我校不予录取。
七、录取
学校坚持按需招生、全面衡量、择优录取和宁缺毋滥的原则,根据正式下达的招生计划、复试录取办法以及考生初试和复试成绩、思想政治和品德情况、身心健康状况等择优确定拟录取名单,上报教育部审核通过后予以正式录取,并发放录取通知书。思想政治素质和品德考核主要考核考生本人的现实表现,包括考生的政治态度、思想表现、道德品质、遵纪守法、诚实守信等方面。
考生的考试诚信状况是思想政治和品德考核的重要内容和录取的重要依据。我校将充分利用《国家教育考试考生诚信档案》记录,对考生在报考时填写的考试作弊受处罚情况进行核查,将考生诚信状况作为思想品德考核的重要内容和录取的重要依据。对于思想品德考核不合格者,学校将不予录取。
硕士研究生按其就业方式分为非定向就业和定向就业两种,定向就业的硕士研究生应当在被我校录取前与我校、用人单位分别签订定向就业合同。一经录取后,不允许变更录取信息中的就业方式。
经考生确认的报考信息在录取阶段一律不作修改,对报考资格不符合规定者不予录取。
八、入学
经我校录取的研究生新生须在规定的期限内到校办理报到入学手续。因故不能按时报到者,应凭有关证明事先向所在学院请假,经批准后方为生效,请假期限为两周。未请假、请假未得到批准或请假逾期的,除不可抗力等正当事由外,视为放弃入学资格。
应届本科毕业生及自学考试和网络教育届时可毕业本科生考生,在录取当年入学前须取得国家承认的国(境)内高校本科毕业证书或教育部留学服务中心出具的《国(境)外学历学位认证书》。录取当年入学前未取得相关证书的,其录取资格无效。
九、违规处理
全国硕士研究生招生考试是法律规定的国家考试。对在研究生招生考试中违反考试管理规定和考场纪律,影响考试公平、公正的考生,将按《中华人民共和国刑法》《中华人民共和国教育法》《最高人民法院 最高人民检察院关于办理组织考试作弊等刑事案件适用法律若干问题的解释》及《国家教育考试违规处理办法》(教育部令第33号)严肃处理。
对弄虚作假者,一经查实,即按有关规定取消报考资格、录取资格或学籍。构成违法的,由司法机关依法追究法律责任,其中构成犯罪的,依法追究刑事责任。
考生在硕士研究生招生考试中的违规或作弊事实将被记入《国家教育考试考生诚信档案》,相关情况将被通报至考生所在学校或单位。
十、学费及奖助学金
(一)硕士研究生学费标准
以上收费标准若有调整,均以物价部门核准的收费标准为准。
学校向家庭经济困难研究生开辟“绿色通道”,确因家庭经济困难而无法按时缴纳学费的研究生,允许其通过“绿色通道”先办理入学手续。保留入学资格硕士研究生按入学当年学费标准缴纳学费。
(二)奖助学金
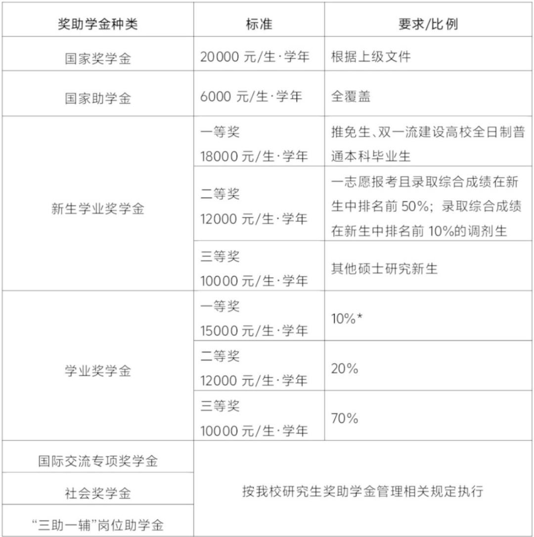
为激励研究生潜心向学,更好地支持研究生顺利完成学业,学校设有各类奖助学金(包括国家奖学金、国家助学金、新生奖学金、学业奖学金、国际交流专项奖学金、社会奖学金),同时设置有研究生“三助一辅”岗位,提供“三助一辅”岗位助学金。家庭经济困难研究生还可以通过申请助学贷款、经济困难补助等方式得到资助。以上各项奖助政策的详细内容和申请条件以我校正式文件为准。
*比例基数为占当年度基本学制内纳入全国招生计划的全日制研究生总数,下同。
十一、住宿情况
我校为全日制研究生统一安排住宿。
十二、其他
(一)考生因报考硕士研究生与所在单位产生的问题由考生自行处理。若因此造成考生不能复试或无法录取,学校不承担责任;
(二)学校不举办任何形式的业务课考前辅导班,不办理邮购书籍业务;
(三)考生应随时关注我校研究生招生网的相关通知,如有变动,以我校研究生招生网公布的相关信息为准;
(四)本招生简章如与国家相关政策不符或国家调整招生政策的,以国家政策为准;
(五)招生简章由永利娱城app党委研究生工作部、研究生院负责解释,未尽事宜按照上级主管部门和我校最新发布的相关文件通知为准。
十三、联系方式
(一)研究生招生办联系方式
通讯地址:浙江省杭州市西湖区留和路299号
邮 编:310023
邮 箱:zisugraduate@zisu.edu.cn
电 话:0571-88210100
网 址:
http://admission.zisu.edu.cn/
Q Q:3897027716
(二)各招生学院联系方式
附件:
永利娱城app2026年硕士研究生招生专业目录.xls211-翻译硕士(英语).docx212-翻译硕士(俄语).docx213-翻译硕士(日语).docx218-翻译硕士(阿拉伯语).docx368-翻译基础(综合).docx448-汉语写作与百科知识.docx721-世界文明史基础知识.docx821-区域国别学基础知识.docx861-教育科学研究方法.docx
